已测试用 Arduino 进行光控制diy自动双向访客计数器
本电路的主要目的是设计一种电路,可以跟踪进入或离开院落或房间的人数并将其显示在 LCD 屏幕上。对于业余爱好者和学生来说,这绝对是一个既有趣又学习的有趣的迷你项目。在开始该项目之前,首先,了解如何构建红外传感器。 双向访客计数器背后的原理 这种双向访客计数器背后的原理是红外感应。红外线或IR传感器是一种与红外线和红外线接收器一起工作的设备,例如分别充当发射器...
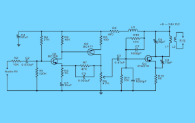
已测试用 Arduino 和矩阵显示器diy制作音频频谱
点阵显示器上的各个 LED 将根据 Arduino Nano 通过连接到其模拟引脚的声音传感器接收到的模拟音频信号做出反应。Arduino有一个内置的ADC(模数转换器)输入引脚,可以接收来自声音传感器的模拟音频信号并将其转换为数字信号。 电路板 电路原理图 所需组件 Arduino MAX7219点阵显示模块(8×32) 声音传感器 连接线 面包板 5伏电...
用 Arduino制作电子元件测试仪
所有型号都有一些共同点,它们具有三个测试引脚,包括显示屏、启动按钮和电池。此外,有些具有漂亮的图形显示器,有些还具有用于驱动扩展菜单系统的旋转编码器。 电子元件测试仪原理 为了测试电子元件,首先,我们需要将其插入3针插座中。然后,通过按下按钮,测试设备测试组件并给我们一些值。其中包括零件是什么、元件类型、引脚排列以及元件的值。最后,结果将通过I2C端口显示在...
Arduino过压欠压保护系统
本电路的主要目标是设计和开发基于Arduino的智能过压和欠压保护系统,以保护设备免受损坏。如今,家庭和工业中交流电源电压波动频繁。由于重负载突然中断、雷电、开关脉冲等原因可能会造成异常过压、欠压,在这些情况下很容易损坏敏感电子部件。最好有一个跳闸系统,如 MCB 或 MCCB 来保护设备。但我们在这里构建了一个先进的系统,可以根据用户的选择智能控制整个房子...
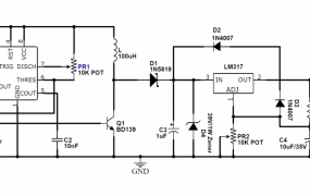
DC-DC升压转换器电路
升压转换器是一种直流-直流电源转换器,它通过获得一定量的指定输入电压将电压增加到固定的特定水平。它是一类交换模式电源,至少包含两个半导体(一个二极管和一个晶体管)以及至少一个储能元件,即电容器、电感器或两者的相同组合。为了减少电压纹波,通常在这种转换器的输出和输入端子上添加滤波器。 电路原理图 所需组件 NE555定时器IC LM317稳压IC BD139 ...
2000米调频发射机
项目目的: 在这个项目中,我们学习如何创建一个高范围 FM 发射器,其范围为 2 公里 (2KM) 半径。这基本上是一个简单的 DIY 爱好电路,您可以在家里使用最少的组件进行尝试。开始构建这款高范围 FM 发射机,看看您的输出如何。 描述: 借助匹配的天线,此处所示的 FM 发射器电路可以将信号发射到最远 2 公里的范围。晶体管 Q1 和 Q2 构成经典的...
关于等效电路图画法技巧
等效电路又称“等值电路”。 在同样给定条件下,可代替另一电路且对外性能不变的电路。 电机、变压器等电气设备的电磁过程可用其相应的等效电路来分析研究。 等效电路是将一个复杂的电路,通过电阻等效、电容等效,电源等效等方法,化简成具有与原电路功能相同的简单电路。 这个简单的电路,称作原复杂电路的等效电路 。 等效电路的画法步骤 (1)认真审题,在草稿纸上画出原图,...
十二款lm317典型应用电路
电压稳压器lm317应用电路图一: 这个电路是LM317最基本的应用电路,在使用的过程中要注意最小压差不得小于4V和最大压差不得大于37V,小于4V电路将不工作,大于37V将导致集成电路的损坏。 电压稳压器lm317应用电路图二: 在需要使用大电流的情况下可用大功率管对电路进行扩流,这个电路是使用PNP型大功率三极管对LM317进行扩流。 ...

