升压转换器是一种直流-直流电源转换器,它通过获得一定量的指定输入电压将电压增加到固定的特定水平。它是一类交换模式电源,至少包含两个半导体(一个二极管和一个晶体管)以及至少一个储能元件,即电容器、电感器或两者的相同组合。为了减少电压纹波,通常在这种转换器的输出和输入端子上添加滤波器。
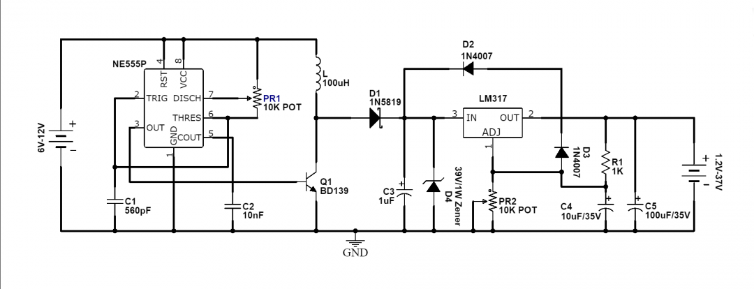
电路原理图

所需组件
- NE555定时器IC
- LM317稳压IC
- BD139 NPN晶体管
- 10 KΩ 电位器 (x2)
- 100uH/2A电感
- 1N5819 齐纳二极管
- 39V/1W 齐纳二极管
- 1N4007 PN二极管
- 陶瓷电容器(10nF、560pF)
- 电解电容(1uF/25v、10uF/35V、100uF/35V)
- 电阻(1KΩ、220Ω)
- 电线
- 面包板
- 直流电源
DC-DC升压转换器的电路连接
首先采用555定时器IC。然后引脚 4 和引脚 8 直接连接到 Vcc,引脚 1 直接接地。引脚 5 还通过 10nF 电容器接地。
引脚 2 和引脚 6 相互连接。引脚 2 还通过 560pF 陶瓷电容器接地。
10KΩ电位器连接在引脚6和引脚8之间,其中间端子与IC的引脚7连接。
IC的输出引脚3通过1KΩ电阻连接至NPN晶体管BD139的基极。其发射极直接接地,集电极通过100uH电感连接至Vcc。
1N5819齐纳二极管以正向偏置方式连接在BD139的集电极端子和电感器之间,并连接至LM317调节器IC的输入端子。
LM317调节器的调节端连接一个10KΩ电位器,另一端接地。中间端子接地。
最后在LM317稳压器的输出端串联一个220Ω电阻和一个10uF/35V电容以及并联一个100uF/35V电容。
DC-DC升压转换器工作原理
该升压转换器项目描绘了 DC-DC 灵活的高级升压电源转换器电路。升压转换器电路的输出可在1.2V至37V DC之间平衡,电路的输出电流为100mA至300mA,取决于输入电源电压,6V输入电压时最大输出电流约为100mA,9V时最大输出电流约为100mA。电流约为 150mA 至 200mA,12V 时电流约为 250mA 至 300mA。当工作电压为12V时,晶体管BD139会散发热量,因此需要合理的散热器。电路的输出电压可以通过5KΩ可变电阻来选择。
升压转换器电路被隔离为两部分,第一部分是围绕 555 定时器 IC 工作的 DC-DC 升压转换器电路,支持约 50V 的输入电压。升压转换器电路的第二段是与LM317可调电压控制器IC配合使用的调节器。39V齐纳二极管用于降低升压转换器电路产生的电压,以在LM317 IC的最大输入电压断点(40V DC)下进行转换。
如果您想了解如何分享课程赚佣金,欢迎点击 这里 进入我们的专题页面。

